In the past few lectures, we’ve examined the role of complexity in influencing model performance. We’ve considered model complexity in the context of a tradeoff between two competing factors: model variance and training error. More specifically, in the last lecture we discussed how the optimal theta after regularization is the following:
Here, the Loss term ensures that the model fits the data and the Regularizer term ensures that the model isn’t too complex. The term is the regularization hyperparameter which is tuned using cross-validation to prevent over-fitting to our data. We also have two options for the regularizer:
(absolute) penalty Lasso Regression
Allows for sparsity where we can drop features that are less useful
(squared) penalty Ridge Regression
Allows for robustness where the weight is spread out over more features
The goal is to find a balance between bias (underfitting) and variance (overfitting). So far, our analysis has been mostly qualitative. We’ve acknowledged that our choice of model complexity needs to strike a balance between the two, but we haven’t yet discussed why exactly this tradeoff exists.
To better understand the origin of this tradeoff, we will need to dive into random variables. The next two course notes on probability will be a brief digression from our work on modeling so we can build up the concepts needed to understand this so-called bias-variance tradeoff. In specific, we will cover:
Random Variables: introduce random variables, considering the concepts of expectation, variance, and covariance
Estimators, Bias, and Variance: re-express the ideas of model variance and training error in terms of random variables and use this new perspective to investigate our choice of model complexity
We’ll go over just enough probability to help you understand its implications for modeling, but if you want to go a step further, take Data 140, CS 70, and/or EECS 126.
In Data 100, we want to understand the broader relationship between the following:
Population parameter: a number that describes something about the population
Sample statistic: an estimate of the number computed on a sample
Random Variables and Distributions¶
Suppose we generate a set of random data, like a random sample from some population. A random variable is a function from the outcome of a random event to a number.
It is random since our sample was drawn at random; it is variable because its exact value depends on how this random sample came out. As such, the domain or input of our random variable is all possible outcomes for some random event in a sample space, and its range or output is the real number line. We typically denote random variables with uppercase letters, such as or . In contrast, note that regular variables tend to be denoted using lowercase letters. Sometimes we also use uppercase letters to refer to matrices (such as your design matrix ), but we will do our best to be clear with the notation.
To motivate what this (rather abstract) definition means, let’s consider the following examples:
Example: Tossing a Coin¶
Let’s formally define a fair coin toss. A fair coin can land on heads () or tails (), each with a probability of 0.5. With these possible outcomes, we can define a random variable as:
is a function with a domain, or input, of and a range, or output, of . In practice, while we don’t use the following function notation, you could write the above as
Example: Sampling Data 100 Students¶
Suppose we draw a random sample of size 3 from all students enrolled in Data 100.
We can define the random variable as the number of data science students in our sample. Its domain is all possible samples of size 3, and its range is .

Note that we can use random variables in mathematical expressions to create new random variables.
For example, let’s say we sample 3 students at random from lecture and look at their midterm scores. Let , , and represent each student’s midterm grade.
We can use these random variables to create a new random variable, , which represents the average of the 3 scores: .
As we’re creating this random variable, a few questions arise:
What can we say about the distribution of ?
How does it depend on the distribution of , , and ?
But, what exactly is a distribution? Let’s dive into this!
Distributions¶
To define any random variable , we need to be able to specify 2 things:
Possible values: the set of values the random variable can take on.
Discrete: listable number of possible outcomes. For example, coin flips (heads or tails) can be described as a RV , where is the th toss.
Continuous: unlistable number of possible outcomes. For example, let be an RV representing the number of seconds a coin is in the air during the th toss.
Probabilities: the chance that the random variable will take each possible value.
Each probability should be a real-number between 0 and 1 (inclusive)
The total probability of all possible values should be 1.
If is discrete (has a finite number of possible values), the probability that a random variable takes on the value is given by , and probabilities must sum to 1: ,
We can often display this using a probability distribution table. In the coin toss example, the probability distribution table of is given by.
| 0 | |
| 1 |
The distribution of a random variable fully defines an RV (i.e. describes how the total probability of 100% is split across all the possible values of ). With the distribution of a RV, you can:
compute properties of the RV and other derived variables (e.g., mean, median, variance, …)
simulate random draws of the RV (e.g., flip 100 coins, what happens?)
randomly pick values of according to its distribution using
np.random.choice()ordf.sample()
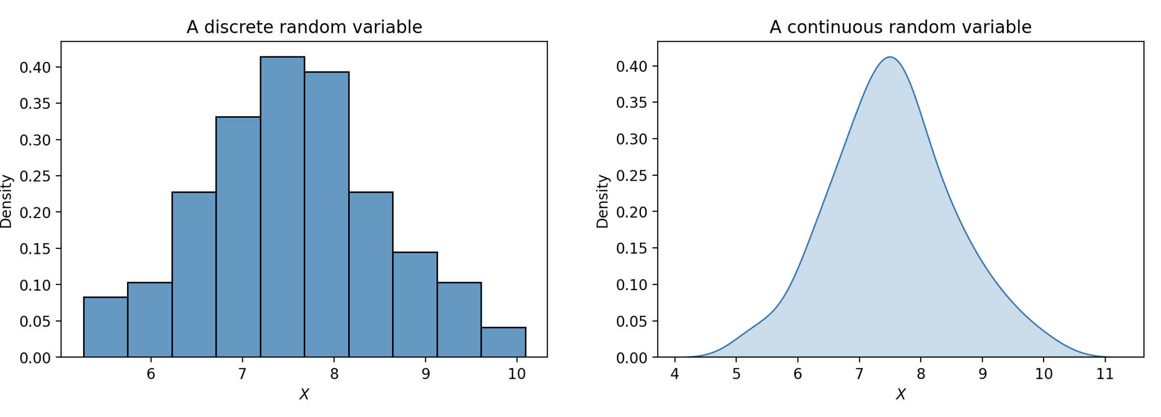
The theoretical distribution of a discrete random variable can also be represented using a histogram, since there are a finite number of possible outcomes. If a variable is continuous, meaning it can take on infinitely many values, we can illustrate its distribution using a density curve.

We often don’t know the (true) distribution and instead compute an empirical distribution. If you flip a coin 3 times and get {H, H, T}, you may ask — what is the probability that the coin will land heads? We can come up with an empirical estimate of , though the true probability might be .
Probabilities are areas. For discrete random variables, the area of the red bars represents the probability that a discrete random variable falls within those values. For continuous random variables, the area under the curve represents the probability that a continuous random variable falls within those values.

If we sum up the total area of the bars/under the density curve, we should get 100%, or 1. Continuous random variables are more complex (requiring a probability density function), so take a probability class like Data 140 to learn more.
One common probability distribution is the Bernoulli distribution which is a binary variable that takes on two values: 0 or 1. For example,
The Bernoulli distribution is parameterized by p the probability P(X=1), and the outcomes can be seen in the probability table below. Note that we use the notation X ~ Bernoulli(p) to denote that the random variable X has a Bernoulli distribution with parameter p.
| Outcome | Probability |
|---|---|
| 1 | p |
| 0 | 1-p |
Rather than fully write out a probability distribution or show a histogram, there are some common distributions that come up frequently when doing data science. These distributions are specified by some parameters (the numbers inside the parentheses), which are constants that specify the shape of the distribution. In terms of notation, the ‘~’ again means “has the probability distribution of”.
These common distributions are listed below:
Discrete:
Bernoulli(): If ~ Bernoulli(), then takes on a value 1 with probability , and 0 with probability . Bernoulli random variables are also termed the “indicator” random variables.
Binomial(, ): If ~ Binomial(, ), then counts the number of 1s in independent Bernoulli() trials.
Categorical() of values: The probability of each value is 1 / (number of possible values).
Continuous:
Uniform on the unit interval (0, 1): The density is flat at 1 on (0, 1) and 0 elsewhere. We won’t get into what density means as much here, but intuitively, this is saying that there’s an equally likely chance of getting any value on the interval (0, 1).
Normal(, ): The probability density is specified by . This bell-shaped distribution comes up fairly often in data, in part due to the Central Limit Theorem you saw back in Data 8.
Expectation and Variance¶
There are several ways to describe a random variable. The methods shown above — a table of all samples , distribution table , and histograms — are all definitions that fully describe a random variable. Often, it is easier to describe a random variable using some numerical summary rather than fully defining its distribution. These numerical summaries are numbers that characterize some properties of the random variable. Because they give a “summary” of how the variable tends to behave, they are not random. Instead, think of them as a static number that describes a certain property of the random variable. In Data 100, we will focus our attention on the expectation and variance of a random variable.
Expectation¶
The expectation of a discrete random variable is the weighted average of the values of , where the weights are the probabilities of each value occurring. There are two equivalent ways to compute the expectation:
Apply the weights one sample at a time:
.
Apply the weights one possible value at a time:
The latter is more commonly used as we are usually just given the distribution, not all possible samples.
The expectation of a continuous random variable can be derived via integration of its probability density function :
Exact computations are out-of-scope for Data 100.
We want to emphasize that the expectation is a number, not a random variable. Expectation is a generalization of the average, and it has the same units as the random variable. It is also the center of gravity of the probability distribution histogram, meaning if we simulate the variable many times, it is the long-run average of the simulated values.
Example 1: Coin Toss¶
Going back to our coin toss example, we define a random variable as:
We can calculate its expectation using the second method of applying the weights one possible value at a time:
Note that is not a possible value of ; it’s an average. The expectation of X does not need to be a possible value of X.
Example 2¶
Consider the random variable :
| 3 | 0.1 |
| 4 | 0.2 |
| 6 | 0.4 |
| 8 | 0.3 |
To calculate it’s expectation,
Again, note that is not a possible value of ; it’s an average. The expectation of X does not need to be a possible value of X.
Variance¶
The variance of a random variable is a measure of its chance error. It is defined as the expected squared deviation from the expectation of . Put more simply, variance asks: how far does typically vary from its average value, just by chance? What is the spread of ’s distribution?
The units of variance are the square of the units of . To get it back to the right scale, use the standard deviation of :
Like with expectation, variance and standard deviation are numbers, not random variables! Variance helps us describe the variability of a random variable. It is the expected squared error between the random variable and its expected value. As you will see shortly, we can use variance to help us quantify the chance error that arises when using a sample to estimate the population mean.
By Chebyshev’s inequality, which you saw in Data 8, no matter what the shape of the distribution of is, the vast majority of the probability lies in the interval “expectation plus or minus a few SDs.”
If we expand the square and use properties of expectation, we can re-express variance as the computational formula for variance.
This form is often more convenient to use when computing the variance of a variable by hand, and it is also useful in Mean Squared Error calculations, as if is centered and .
How do we compute ? Any function of a random variable is also a random variable. That means that by squaring , we’ve created a new random variable. To compute , we can simply apply our definition of expectation to the random variable .
Example: Die¶
Let be the outcome of a single fair die roll. is a random variable defined as
What’s the expectation,
What’s the variance,
Using Approach 1 (definition):
Using Approach 2 (property):
We can summarize our discussion so far in the following diagram. Below are different ways to describe a random variable.

Sums of Random Variables¶
Often, we will work with multiple random variables at the same time. A function of a random variable is also a random variable. If you create multiple random variables based on your sample, then functions of those random variables are also random variables.
For example, if are random variables, then so are all of these:
Many functions of random variables that we are interested in (e.g., counts, means) involve sums of random variables, so let’s dive deeper into the properties of sums of random variables.
Properties of Expectation¶
Instead of simulating full distributions, we often just compute expectation and variance directly. Recall the definition of expectation:
From it, we can derive some useful properties:
Linearity of expectation. The expectation of the linear transformation , where and are constants, is:
Expectation is also linear in sums of random variables.
If is a non-linear function, then in general,
For example, if is -1 or 1 with equal probability, then , but .
Using these properties, we can again better understand how we got from the original definition of variance to the computational definition.
Properties of Variance¶
Let’s now get into the properties of variance. Recall the definition of variance:
Combining it with the properties of expectation, we can derive some useful properties:
Unlike expectation, variance is non-linear. The variance of the linear transformation is:
Subsequently,
The full proof of this fact can be found using the definition of variance. As general intuition, consider that scales the variable by a factor of , then shifts the distribution of by units.
Shifting the distribution by does not impact the spread of the distribution. Thus, .
Scaling the distribution by does impact the spread of the distribution.

Variance of sums of random variables is affected by the (in)dependence of the random variables.
Example: Two Dice¶
Let and be numbers on two dice rolls. Assume are i.i.d.
Is the expectation of and the same?
Yes.
Is the variance of and the same?
No. Note that is twice the value of the first die, which is different from summing the values of two dice.
Note that , and since are independent.
Covariance and Correlation¶
We define the covariance of two random variables as the expected product of deviations from expectation. Put more simply, covariance is a generalization of variance to variance:
We can treat the covariance as a measure of association. Remember the definition of correlation given when we first established SLR?
It turns out we’ve been quietly using covariance for some time now! Correlation (and therefore covariance) measures a linear relationship between and .
If and are correlated, then knowing tells you something about .
“ and are uncorrelated” is the same as “Correlation and covariance equal to 0”
Independent and are uncorrelated, or in other words and , because knowing tells you nothing about
Note, however, that the converse is not always true: and could be uncorrelated (having ) but not be independent.
Equal vs. Identically Distributed vs. i.i.d¶
Suppose that we have two random variables and :
and are equal if for every sample . Regardless of the exact sample drawn, is always equal to .
and are identically distributed if the distribution of is equal to the distribution of . We say “ and are equal in distribution.” That is, and take on the same set of possible values, and each of these possible values is taken with the same probability. On any specific sample , identically distributed variables do not necessarily share the same value. If , then and are identically distributed; however, the converse is not true (ex: , is a die)
and are independent and identically distributed (i.i.d) if
The variables are identically distributed.
Knowing the outcome of one variable does not influence our belief of the outcome of the other.
Note that in Data 100, you’ll never be expected to prove that random variables are i.i.d.
Now let’s walk through an example. Say and be numbers on rolls of two fair die. and are i.i.d, so and have the same distribution. However, the sums and have different distributions but the same expectation (7).

However, looking at the graphs and running this through simulation, we can see that the left distribution () has a larger variance.

Summary¶
Let be a random variable with distribution .
Let and be scalar values.
Let be another random variable.
Note that would equal 0 if and are independent.